让宴会和零餐同时更赚钱
报喜千家宴营销策划中心,是中成伟业旗下火爆开源项目,研发重心是宴会营销系统方案和实操方法落地,服务重心是国内区域标杆企业的打造,项目中心拥有百十名资深实战讲师,拥有十大系统宴会营销策划开源体系,帮助企业高效增长,即学即落地。


《好产品》
报喜千家宴营销策划中心专注打造全国宴会标杆楷模,从企业递交标杆打造申请开始,经过审核—调研—建档—规划—打造—落地—增效—辅导—复盘—升级,高效落地持续辅导。
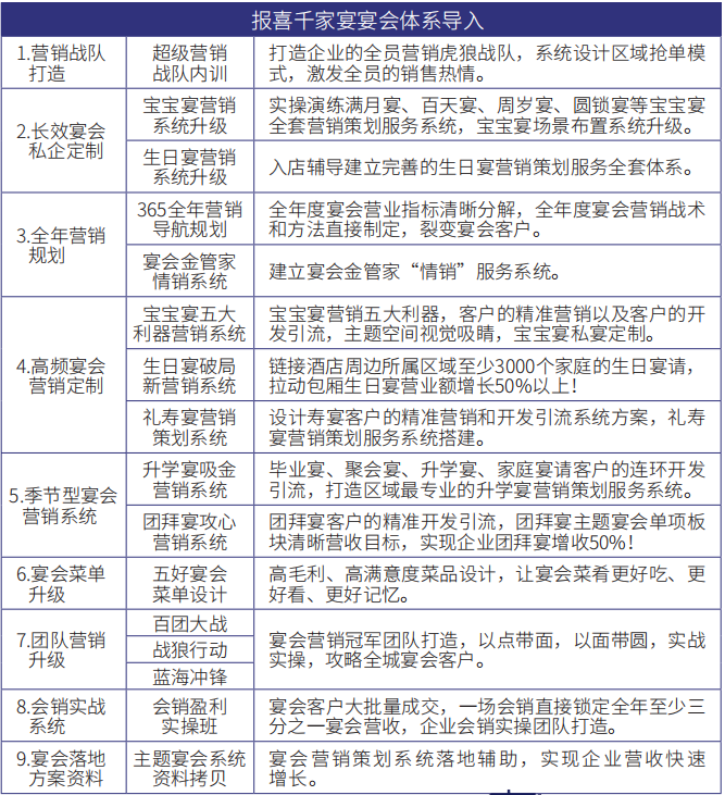
为企业导入营销导航365全年规划系统,宴会金管家情销服务系统,宝宝宴五大利器营销系统,生日宴破局新营销系统,礼寿宴营销策划系统,聚会宴营销系统,升学宴抢金营销系统,团拜宴攻心营销系统,五好高盈利宴会菜单方案班,会销实操实战高研班。
十大营销策划私企定制方案班,月月专业开课,
场场高效落地,
为企业建立全套宴会营销闭环创效体系,
百团大战 战狼行动 蓝海冲锋,
报喜千家宴每年三期千人冠军竞技营盛大开启,
全国宴会精英齐聚,同台争霸竞技,
引领国内宴会营销新航标。
同时专业讲师三次深度入店导入全员营销内训,
打造企业营销虎狼之师
入店升级高频宝宝宴营销系统,
入店升级海量生日宴新营销系统,
抢占区域最高体量热门宴会。
两年持续落地贴心辅导服务,
追销锁客 内销引爆 外销吸单 拓销增量。
企业核心营销团队打造,企业营收全面增长。
报喜千家宴营销策划中心,让宴会企业 轻松收钱
持续抓钱。

《好团队》
报喜千家宴营销策划中心拥有国内宴会行业全方位运营、管理、营销、策划、辅导专业讲师团队,婚宴、宝宝宴、生日宴、升学宴、团拜宴、宴会金管家超级营销战队等百十名实战高级讲师。
十大主题宴会营销策划私企定制方案班资深讲师团、营销冠军竞技营强大讲师团、超级营销战队入店内训实战讲师团、宝宝宴复盘升级实战讲师团、生日宴复盘升级实战讲师团。
月月专业课,全年勤辅导,为标杆企业快速建立营销系统,带来持续营销收益。
《好客户》
报喜千家宴营销策划中心打造全国区域宴会标杆、全国社会餐饮店面标杆,合作企业遍布全国各省市,导入企业单个系统宴会营收以及企业整体营业额增长迅速。
服务企业有:喜悦主题婚礼酒店,名豪君悦大酒店,内蒙古弘源盛世餐饮有限公司,百姓渔村餐饮集团,马凯餐饮有限公司,锦润国际酒店,高铁凯瑞国际酒店,五谷丰登产业园,庆乐餐饮管理有限公司,南京禾满堂酒店管理有限公司,上海道道鲜餐饮管理有限公司,宇豪国际酒店,天成御宴喜事汇饭店,静逸大酒店,东方建国饭店,东莞市老饭店有限公司,内蒙古宇神餐饮宴会城,红宴主题宴会酒店......等五百多家宴会店面标杆代表。

《好落地》
/中国宴会好榜样/
超级营销战队导入:
弘源盛世餐饮有限公司导入超级营销战队内训,三天战绩:3041w
乐从供销集团荔园酒家导入超级营销战队内训,三天战绩:2967w
百姓渔村餐饮有限公司导入超级营销战队内训,三天战绩:1750w
九龙大酒店导入超级营销战队内训,三条战绩:1600w
喜欢餐饮管理有限责任公司导入超级营销战队内训:三天战绩680W
即东大酒店导入超级营销战队内训:三天战绩480W
主题宴会快速增长:
时鲜大酒店有限公司,生日宴同比增长47%
高铁凯瑞国际酒店,婚宴同比增长280%
广东老饭店有限公司,宝宝宴同比增长114%
河忠友餐饮服务有限公司,婚宴同比增长64%
园丁阁酒店,生日宴同比增长140%
海德建国酒店,宴会增长超30%
蓝海酒店,宝宝宴同比增长50%
民生酒店集团管理有限公司,生日宴同比增长53%
喜悦主题婚礼酒店,升学宴同比增长130%
广汉天地人和商务有限责任公司,升学宴同比增长168%
圣馨德大酒店,升学宴同比增长62%
马凯餐饮有限公司,宝宝宴同比增长31%
湘妃阁酒店,升学宴同比增长50%
良友喜事会餐饮管理有限公司,宝宝同比增长233%
俏湘浔大酒店,2019年宴会同比增长35%,升学宴同比增长164%,
妙味天香酒店管理有限公司,2019年宴会同比增长58.7%,宝宝宴同比增长83%
喜欢餐饮管理有限责任公司,2019年宴会营业额同比增长92%,宝宝宴同比增长211%,生日宴同比增长187%
东信大酒店,2019年宴会营业额同比增长45%,升学宴同比增长175%,生日宴同比增长191%
《好流程》
/区域宴会标杆、社会餐饮标杆企业申请/
/标杆打造入选审核/
/标杆企业区域市场调研、企业目前经营/营销/营收现状调研/
/标杆企业建档/
/两年私企定制服务规划/
十大主题宴会营销策划私企定制打造
/营销导航365全年规划系统导入落地,增长/
/宝宝宴五大利器营销系统导入落地,全年增长/
/宴会金管家情销服务系统导入落地,创效/
/超级营销战队入店内训导入,现金回流/
/生日宴破局新营销系统导入落地,全年增长/
/营销冠军竞技营PK,营销团队大练兵/
/宝宝宴入店升级导入,复盘,创效/
/升学宴抢金营销系统导入落地,营业额增长/
/生日宴入店升级导入,复盘,创效/
/团拜宴攻心营销系统导入,落地,营收增长/
/会销实操实战高研班落地,集中成交订单/
/礼寿宴营销策划系统导入落地,创效/
/聚会宴营销系统导入落地,创效/
/五好高盈利宴会菜单方案导入,菜单带来营业额/
/宴会营销系统复盘升级/
报喜千家宴,目前服务客户分布全国一二三线城市,帮助酒店实现宴会营收增长30%以上,深受全国客户好评。
我们的定位:
我们为效益而服务,为竞争而服务。
专注国内优秀宴会区域标杆与社会餐饮区域标杆打造,专注国内宴会营销策划体系全面落地。
我们的价值:
追销锁客,内销引爆,外销吸单,全员营销提升,让企业轻松收钱,持续抓钱。
我们的宗旨:报喜千家宴,让宴会和零餐同时更赚钱!
我们致力于:为国内餐饮企业提供一整套宴会营销策划服务体系,帮助企业打造核心营销团队,通过系统科学的方案方法,帮助企业快速提升宴会营业额,暴增订单。
十大系统宴会营销策划创效方案,实操落地,专业讲师入店帮扶升级,为企业留下可以持续复制的宴会营销策划系统,落地创效,暴增营业额。


© Copyright@版权所有:中成伟业酒店管理有限公司
备案号:苏ICP备19028135号-1 苏ICP备19028135号-2 苏公网安备32020502001020号 苏公网安备32020502002181号